您好,欢迎来到公安部南昌警犬基地网!
设为首页
|
加入收藏
网站首页
关于我们
现任领导
历任领导
基地简介
历史回眸
基地风光
基地动态
通知类
信息类
业务知识
品种介绍
训练类
犬病类
繁育类
内设机构
驻派单位
内设机构
片区动态
服务类
品种介绍
证书查询
联系我们
关于我们
通知公告
更多>>
关于举办2026年第一期警犬...
公安部南昌警犬基地2024年...
公安部南昌警犬基地2025年...
关于召开第23次犬业科技学术...
关于召开中国畜牧兽医学会犬学...
公安部南昌警犬基地2025年...
公安部南昌警犬基地2025年...
公安部南昌警犬基地2025年...
公安部南昌警犬基地2025年...
第23次全国犬业科技学术研讨...
通知类
首页
> 关于举办2026年第一期警犬技术培训班的通知
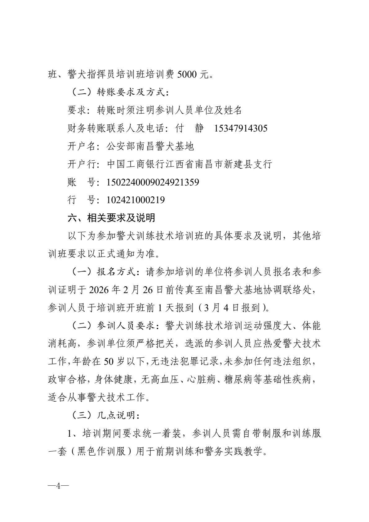
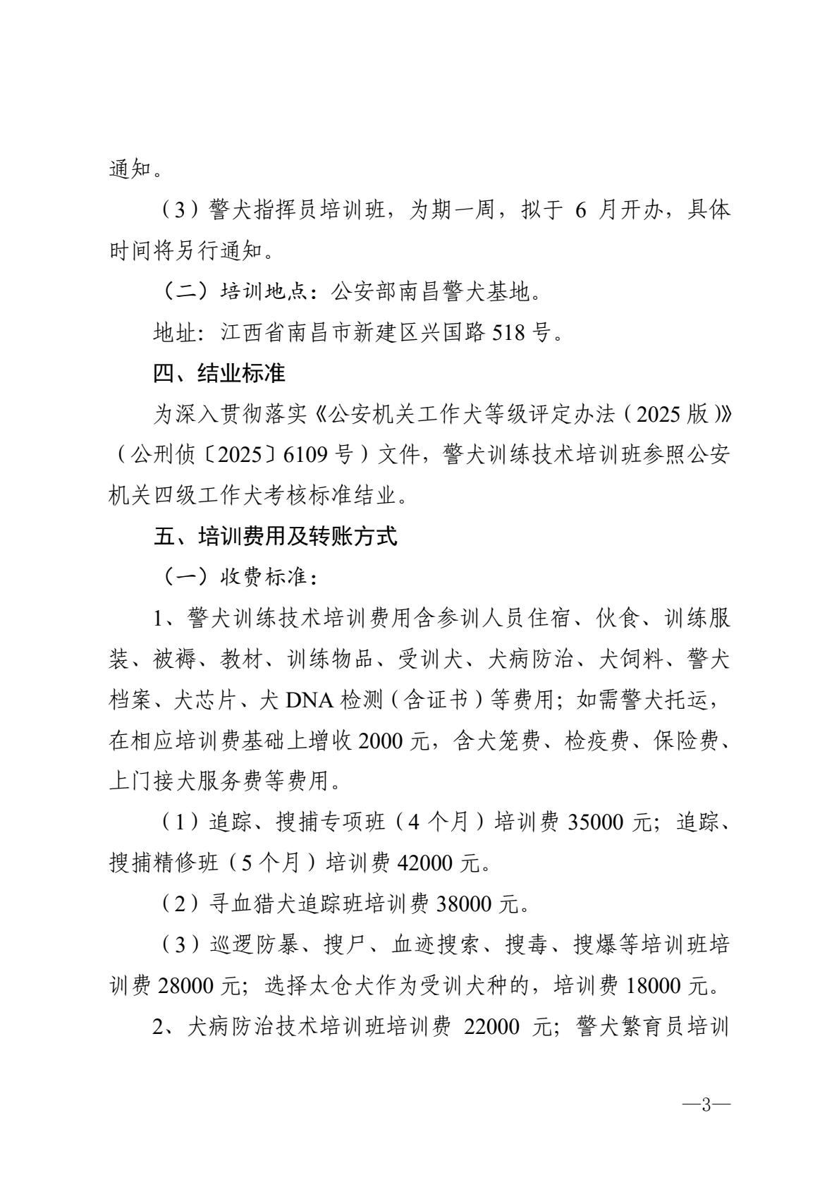
关于举办2026年第一期警犬技术培训班的通知
浏览量:98
附件.docx
网站首页
|
片区动态
|
内设机构
|
基地动态
|
业务知识
|
警犬展示
|
联系我们
Copyright 2015-2016 公安部南昌警犬基地 ALL RIGHTS RESERVED 版权所有
赣ICP备2022007125号-1
您是到访的第 663131 位用户